CC1-2443 Responsible Gambling Remap — 自助解除機制與多層權限守衛設計

前言

本文記錄 CC1-2443 票號的 Responsible Gambling(RG)功能重構,核心目的是:

讓用戶可以自助解除 TimeOut 與 SelfExclusion,不再需要透過客服介入。

改版後系統在 RG 狀態到期時,主動在頁面讓用戶決定是否延長或移除限制;同時全面收緊了頁面可見性與帳號功能的權限控管,並在前後端各層都加入了守衛機制。


Responsible Gambling 狀態說明

系統共有五種 RG 狀態,互斥關係與觸發方式各不相同:

狀態 說明
Family Exclusion / Third Party Exclusion 後台設定。設定後用戶會被踢出,無法再登入
TimeOut 與 SelfExclusion、Permanent Exclusion 互斥
SelfExclusion 與 TimeOut、Permanent Exclusion 互斥;設定完成後有額外功能限制
Permanent Exclusion 與 TimeOut、SelfExclusion 互斥。Family Exclusion + SelfExclusion 累計 3 次會自動轉成 Permanent,或設定 SelfExclusion 時選擇 Permanent;登出後無法再登入
Admin Exclusion 不屬於標準 RG 流程,用於管理員對用戶做功能限制(如禁止遊戲),與 RG 邏輯分離
flowchart TD
    RG["Responsible Gambling 狀態"]
    RG --> FE["Family / Third Party Exclusion
後台設定,直接踢出"] RG --> TO["TimeOut
用戶自設,可自助解除"] RG --> SE["SelfExclusion
用戶自設,功能限制最多"] RG --> PE["Permanent Exclusion
最嚴格,無法自行解除"] RG --> AE["Admin Exclusion
管理員設定,功能限制"] TO <-->|"互斥"| SE SE -->|"累計 3 次 + Family"| PE TO <-->|"互斥"| PE

SelfExclusion 改版比較

行為對照表

操作 改版前(Now) 改版後(CC1-2443)
Set SelfExclusion 設定完成後其他平台會被踢掉 設定完成後其他平台會被踢掉(不變)
Banking(存款) 不允許存款 不允許存款(不變)
Login 登出後不能再登入,時間到只能請客服解除 時間到會在 Page 讓 Member 自己決定 extend 或移除(24 hrs 後由 EOD Job 自動移除)
Game 不允許玩遊戲,但還是看得到遊戲 看不到遊戲,也不能玩
Statement 可看到 All product,Playcheck 可能有問題 可看到 All product,Playcheck 無法查看
Other View Page 看得到,但部分功能有問題(未定義) 依 Page Visibility / Account Function Permission 規範

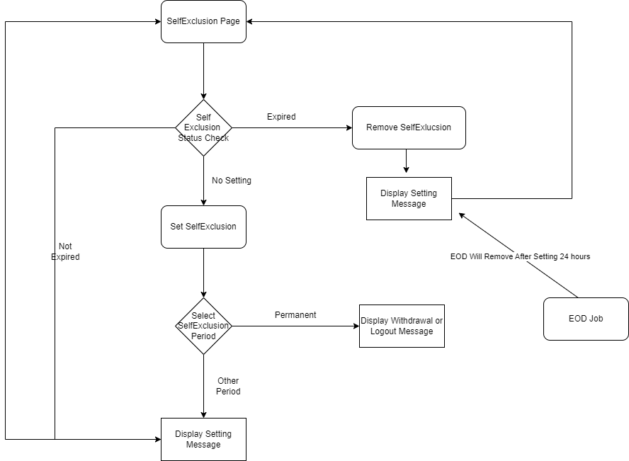
SelfExclusion 設計流程

流程重點:

  • 進入 SelfExclusion Page 時先做 Status Check
  • 若已 Expired → 自動移除,顯示設定訊息,用戶可重新設定
  • Not Expired → 維持限制
  • 選擇 Permanent → 顯示提款或登出訊息(不可自助解除)
  • 選擇其他期間 → 顯示設定訊息,EOD Job 在設定 24 小時後自動移除

TimeOut 改版比較

行為對照表

操作 改版前(Now) 改版後(CC1-2443)
Set TimeOut 設定完成後立馬所有平台都被登出 設定完成後其他平台會被踢掉
Banking(存款) N/A(無限制) 不允許存款
Login 登出後不能再登入,時間到只能請客服解除 時間到在 TimeOut Page 讓 Member 手動移除;Auto 模式則由 EOD Job 自動移除
Game N/A(無限制) 看不到遊戲,也不能玩
Statement N/A(無限制) 可看到 All product,Playcheck 無法查看
Other View Page N/A(無限制) 依 Page Visibility / Account Function Permission 規範

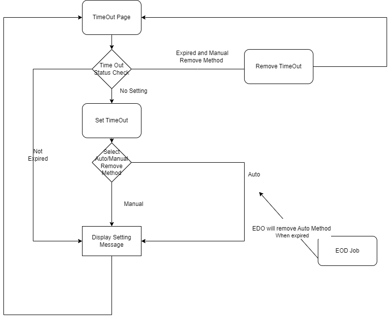
TimeOut 設計流程

流程重點:

  • 進入 TimeOut Page 時做 Status Check
  • Expired 或 Manual Remove → 移除 TimeOut
  • Not Expired → 維持限制
  • 設定 TimeOut 時選擇移除方式:
    • Manual:Member 自行在到期後手動解除
    • Auto:EOD Job 在到期時自動移除

Mobile App 過渡期行為

適用情境:後端已部署 CC1-2443,但 App 尚未發版,新舊 App 並存約一週的過渡期。

功能 舊 App(約 1 週後過期) 新 App(CC1-2443)
Login 不允許 TimeOut / SelfExclusion 用戶登入 允許 TimeOut / SelfExclusion 用戶登入
ForgotAccount 允許 TimeOut / SelfExclusion 允許 TimeOut / SelfExclusion(不變)
LostAccessToEmail 允許 TimeOut / SelfExclusion 允許 TimeOut / SelfExclusion(不變)
Prod Tab 設定 TimeOut/SelfExclusion 導頁至 Limit-Access Page 看不到 Tab
Notification 看不到 Promotions / NewsAndOffer / Announcement 看不到 Promotions / NewsAndOffer / Announcement(不變)
Statement 可看 All product,Playcheck 無法查看,SBK Statement 可見 相同(不變)
Rules 等 Webview Page 設定 TimeOut/SelfExclusion 導頁至 Limit-Access Page 看不到受限頁面

Breaking Change — Redis Cache 欄位異動

此次改版對 Trading Cache 的 Redis 結構有 Breaking Change,新增多個 RG 相關欄位:

改版前(Exist fields) 改版後(New Fields)
Trading Cache SelfExclusionIsExcludedIsAdminExclusionUpliftDateExclusionPeriod 新增:IsTimeOutTimeOutMethodExclusionExpiredDateSelfExclusionEndDateExclusionAppliedDate

注意IsExcluded 原本包含了 IsTimeOut 的語義(此欄位代表不允許下注),CC1-2443 後兩者正式分離。


Permission 守衛架構

CC1-2443 將 RG 權限檢查分成三個層次,確保前後端都有完整防護:

flowchart TD
    User["用戶請求"]
    User --> CS["Client Side
Vue Router"] User --> SS1["Server Side
Request 進入"] CS --> HRG["HandleRGCheck
依 Route meta 決定是否允許"] SS1 --> PG["PageGuardActionFilter
依 x-destination Header 決定"] SS1 --> RGC["ResponsibleGamblingCheckerActionFilter
依 Action 上設定決定"]

Permission Check Point 總覽

檢查點 層次 Filter / Handler 說明
HandleRGCheck Client Side Vue Router Guard 依 Routing 的 meta.disAllowRGStatus 決定是否允許進入
PageGuardActionFilter Server Side ActionFilter 依 Header x-destination 決定是否允許此路徑
ResponsibleGamblingCheckerActionFilter Server Side ActionFilter 依個別 Action 設定決定是否允許
Health Check Server Side PageGuardActionFilter 依當下 Routing 決定是否允許

HandleRGCheck(Client Side)

在 Vue Router 的 route 定義中,透過 meta.disAllowRGStatus 陣列宣告哪些 RG 狀態不允許進入此路由:

1
2
3
4
5
6
7
8
9
10
11
12
13
14
{
name: 'Widget Page',
path: `:prod(...)/widget/:widget(...)`,
component: () => import('@star/common/pages/product/ProductWidget.vue'),
meta: {
disAllowRGStatus: [
RGType.ProductDisable,
RGType.SelfExclusion,
RGType.TimeOut,
RGType.PermanentExclusion,
],
theme: Theme.Dark,
},
}

Guard 執行時遍歷用戶目前的 RG 狀態,只要命中任一 disAllowRGStatus 就阻擋進入,並導向對應的限制頁面。


PageGuardActionFilter(Server Side)

伺服器端透過 ActionFilter 攔截每一個進入 Controller 的請求,分 Public / Private Page 兩套流程:

flowchart TD
    Req["Request 進入"]
    Req --> IsPublic{"是否為 Public Page?"}

    IsPublic -->|"Public"| PM["檢查 Maintenance"]
    PM --> ProdCheck["檢查此產品是否允許此用戶存取"]
    ProdCheck --> RGCheck_P["檢查用戶 RG 狀態
若有不合法狀態 → 封鎖"] IsPublic -->|"Private"| PM2["檢查 Maintenance"] PM2 --> Auth["檢查是否已登入
或是否有強制修改密碼 Flag"] Auth --> RGCheck_Pr["檢查用戶 RG 狀態
若有不合法狀態 → 導向 Blocking 路徑"]

ResponsibleGamblingCheckerActionFilter(Server Side)

此 Filter 是更細粒度的 RG 狀態守衛,可在個別 Controller Action 上設定允許哪些狀態通過。

實作邏輯(1/2)— 核心程式碼

1
2
3
4
5
6
7
8
9
10
11
12
13
14
15
16
17
18
19
20
21
public bool IsBlockedByRGCheck(
ISession tradingSession,
RGType[] disallowMyStatus,
string currentPathWithOutLanguage,
bool byPassRgChecker)
{
if (Session.Trading.IsExcluded)
{
// Default: All Status Blocked
foreach (var status in disallowMyStatus)
{
var isExcluded = GetIsExcludedByStatus(tradingSession, status);
if (isExcluded)
{
if (byPassRgChecker || IsInBlockListUri(status, currentPathWithOutLanguage))
return true;
}
}
}
return false;
}

邏輯說明(2/2)— 兩個判斷維度

Filter 在 Attribute 層面支援兩種設定方式,讓 Action 層級可以精細控制:

設定方式 說明
Responsible Gambling Status Check 直接宣告哪些 RG 狀態不被允許(對應 disAllowRGStatus
Path Check(Block All path or By Status) 依路徑白名單或狀態組合決定是否封鎖,比 Status 更細
flowchart TD
    A["Request 進入 Action"]
    A --> B{"用戶 IsExcluded?"}
    B -->|"否"| Pass["允許通過"]
    B -->|"是"| C["遍歷 disAllowMyStatus"]
    C --> D{"當前狀態在清單內?"}
    D -->|"否"| Pass
    D -->|"是"| E{"byPassRgChecker 或
在 BlockList URI 內?"} E -->|"是"| Block["封鎖,返回 403 / 導頁"] E -->|"否"| Pass

TODO(後續優化)

  • PageGuardActionFilter 重構為全部使用 Responsible Chain Pattern,讓每個檢查步驟可獨立擴充
  • 將 RG 相關的 Cache Data 抽成獨立 Object,避免散落在不同 Service 層

Reference